首页
关于我们
业务领域
专业团队
成功案例
律所动态
办公机构
社会责任
联系我们
律所动态
律所动态
详细内容
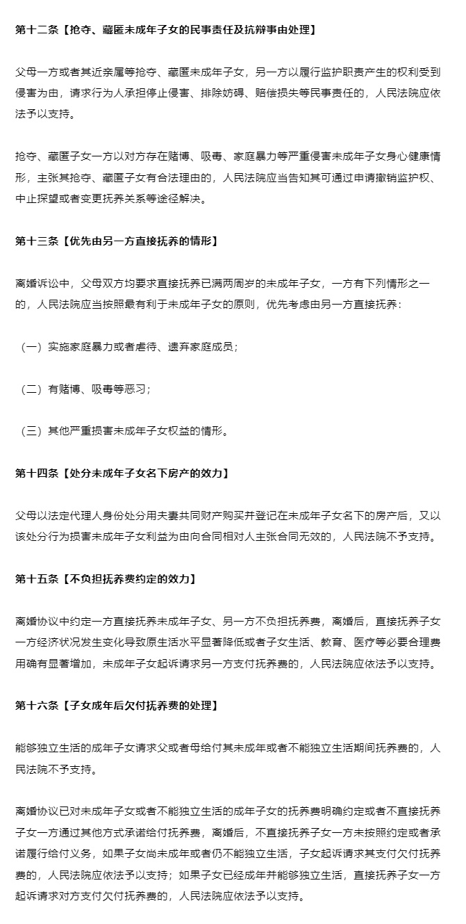
《最高人民法院关于适用婚姻家庭编的解释(二)(征求意见稿)》向社会公开征求意
时间:2024-04-12
上一篇
利用“癌症”病人骗保,法院判了!
下一篇
《基础设施和公用事业特许经营管理办法》2024年第17号令
标题
更多
律所简介
业务领域
成功案例
律所动态
快速链接
Copyright 2014-2025 All rights reserved
联系我们
吉林省长春市经开区总部基地二期C5栋
业务咨询:0431-88883750